Перейти к содержимому
Войти

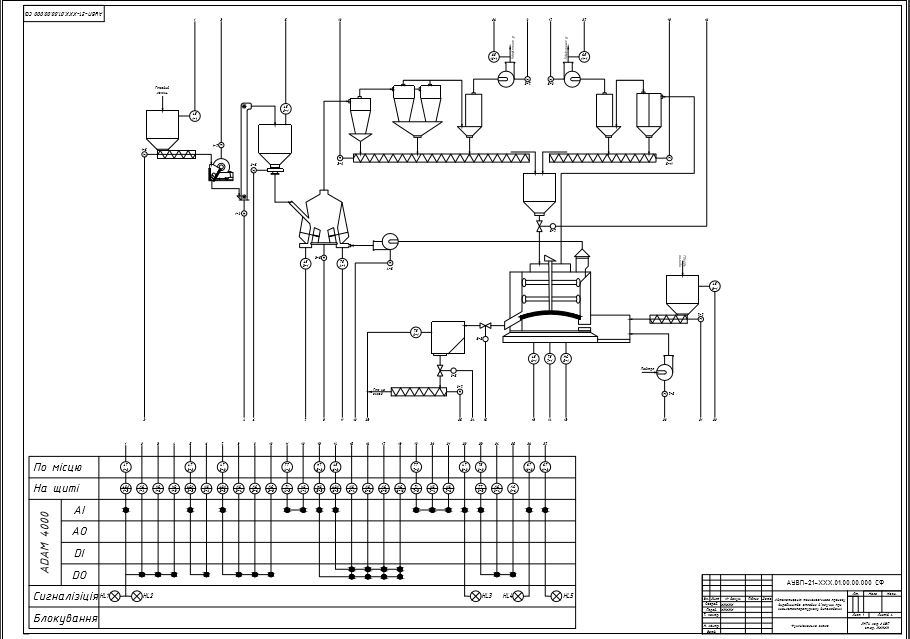
Автоматизация технологического процесса производства гипсовых вяжущих при низкотемпературном обжиге

0
65
997
6
0
100

Луцький національний технічний університет.
Кафедра автоматизації та управління виробничими процесами.
Курсовий проект з дисципліни "Контролери та їх програмне забезпечення"
Тема: "Автоматизація технологічного процесу виробництва гіпсових вяжучих при низькотемпературному випалюванні"
2016

Реферат, функціональна схема, блок-схема програми, схема підключення до мікрононтролерів, програма функціоневання.


Сообщить о проблеме
Автор
user-avatar Matematyka111
Дата
13.12.2016
Язык
Украинский
Состав
функціональна схема, блок-схема програми, схема підключення до мікроконтролерів, програма функціонування
Софт
AutoCAD 2016 Как открыть?
Отзывов пока нет
Задать вопрос
Содержимое архива
  • icon-dwg Basic Script.dwg
  • icon-dwg Блок-схема.dwg
  • icon-dwg Мікроконтролери.dwg
  • icon-doc ПЗ.docx
  • icon-dwg Фунціональна схема.dwg
Чтобы скачать чертеж, 3D модель или проект, Вы должны зарегистрироваться и принять участие в жизни сайта. Посмотрите, как тут скачивать файлы
Отзывов пока нет
Чтобы оставить отзыв, необходимо войти
Войти с помощью:

Используя функцию входа через сторонние сервисы, Вы соглашаетесь на обработку персональных данных в соответствии с Политикой конфиденциальности