Перейти к содержимому
Войти

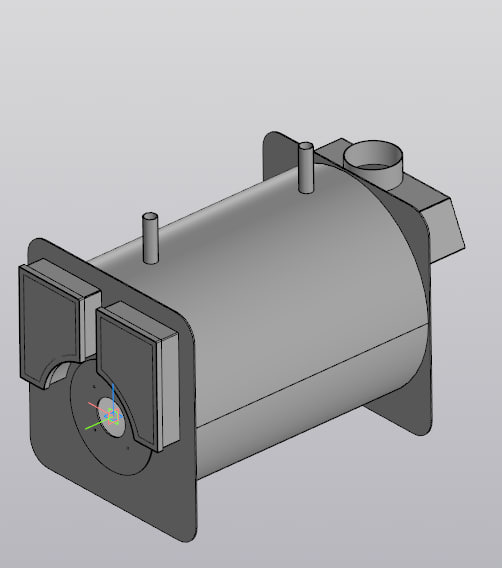
Котёл водогрейный КВа 100 кВт работает на природном газе

0
0
42
0
0
400

Котёл водогрейный КВа 100 кВт работает на природном газе отапливает площади 1000 кВм.
3 ходовой модель горелки BTN55GN


Сообщить о проблеме
Автор
user-avatar FAKTOR UZB
Дата
30.10.2025
Язык
Русский
Состав
3D Сборка
Софт
КОМПАС-3D v 20 Как открыть?
Отзывов пока нет
Задать вопрос
Содержимое архива
  • icon-m3d
    Задная панел _ КВа100_00.00.00.005.m3d
  • icon-m3d
    Кишка _ КВа100_00.00.00.012.m3d
  • icon-m3d
    Корп _ КВа100_00.00.00.013.m3d
  • icon-m3d
    Крипления _ КВа100_00.00.00.010.m3d
  • icon-m3d
    Лист поворотний камера _ КВа100_00.00.00.014.m3d
  • icon-m3d
    На горелку _ КВа100_00.00.00.015.m3d
  • icon-m3d
    Обечайка _ КВа100_00.00.00.008.m3d
  • icon-m3d
    Паворотная камера _ КВа100_00.00.00.002.m3d
  • icon-m3d
    Передная камера _ КВа100_00.00.00.001.m3d
  • icon-m3d
    Передная поворотний камера _ КВа100_00.00.00.011.m3d
  • icon-m3d
    Поворотная камера _ КВа100_00.00.00.006.m3d
  • icon-m3d
    Поворотная кришка _ КВа100_00.00.00.009.m3d
  • icon-m3d
    Подача и Обратний _ КВа100_00.00.00.016.m3d
  • icon-a3d
    Сборка.a3d
  • icon-step
    Сборка.stp
  • icon-m3d
    Топка _ КВа100_00.00.00.004.m3d
  • icon-m3d
    Труба 42х1000 _ КВа100_00.00.00.003.m3d
  • icon-m3d
    Труба 42х1206 _ КВа100_00.00.00.007.m3d
Чтобы скачать чертеж, 3D модель или проект, Вы должны зарегистрироваться и принять участие в жизни сайта. Посмотрите, как тут скачивать файлы
Отзывов пока нет
Чтобы оставить отзыв, необходимо войти
Войти с помощью:

Используя функцию входа через сторонние сервисы, Вы соглашаетесь на обработку персональных данных в соответствии с Политикой конфиденциальности