Перейти к содержимому
Войти

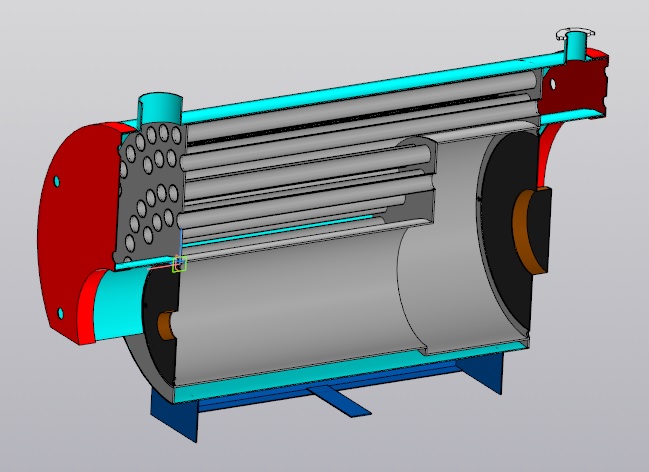
Котёл водогрейный КВа 200

0
0
8
0
0
400

Котёл водогрейный КВа 200 кВт работает на природном газе отапливает площади 2000 кВм.
3 ходовой модель горелки BTN200GN


Сообщить о проблеме
Автор
user-avatar FAKTOR UZB
Дата
25.01.2026
Язык
Русский
Состав
3D Сборка
Софт
КОМПАС-3D v21 Как открыть?
Отзывов пока нет
Задать вопрос
Содержимое архива
  • icon-m3d Заглушка задняя.m3d
  • icon-m3d Заглушка передняя.m3d
  • icon-m3d Крышка задняя (лист 4).m3d
  • icon-m3d Крышка перед (лист 4).m3d
  • icon-m3d Ножка.m3d
  • icon-m3d Обечайка (лист 4).m3d
  • icon-m3d Поворот камера (лист 6).m3d
  • icon-a3d СБ.a3d
  • icon-step СБ.stp
  • icon-m3d ТР (лист 6).m3d
  • icon-m3d ТР поворот (лист 6).m3d
  • icon-m3d ТР разрез (лист 6).m3d
  • icon-m3d Топка (лист 6).m3d
  • icon-m3d Трубы диаметр-62 длина-988.m3d
  • icon-m3d Трубы диаметр-62 длинна-1388.m3d
  • icon-m3d флянец.m3d
Чтобы скачать чертеж, 3D модель или проект, Вы должны зарегистрироваться и принять участие в жизни сайта. Посмотрите, как тут скачивать файлы
Отзывов пока нет
Чтобы оставить отзыв, необходимо войти
Войти с помощью:

Используя функцию входа через сторонние сервисы, Вы соглашаетесь на обработку персональных данных в соответствии с Политикой конфиденциальности