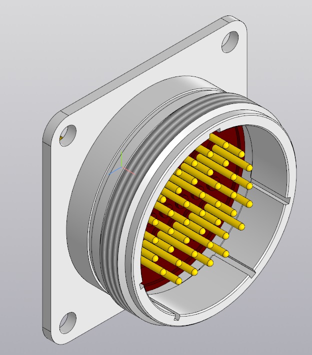
3D сборка разъёма СНЦ282-41/30ВП11. Размеры сняты с реального разъёма. В состав сборки входят: Корпус, Уплотнение внутреннее, Уплотнение лицевое, Контакт.
- Главная -
- Чертежи -
- Инженерные системы -
- Кабельные системы, связь, СКС -
- Разъём СНЦ282-41/30ВП11
Разъём СНЦ282-41/30ВП11
0
1
67
1
0
20
Сообщить о проблеме
Автор
Дата
11.02.2024
Язык
Русский
Состав
3D Сборка
Софт
КОМПАС-3D 20.0.12.3193
Как открыть?
Отзывов пока нет
Содержимое архива
-
НКЦС.434410.507ТУ СНЦ282-41-30ВП11.a3d
-
НКЦС.434410.507ТУ СНЦ282-41-30ВП11.stp
-
СНЦ282 Контакт.m3d
-
СНЦ282-41-30 Корпус.m3d
-
СНЦ282-41-30 Уплотнение внутреннее.m3d
-
СНЦ282-41-30 Уплотнение лицевое.m3d
Чтобы скачать чертеж, 3D модель или проект, Вы должны зарегистрироваться
и принять участие в жизни сайта. Посмотрите, как тут скачивать
файлы
Отзывов пока нет
Чтобы оставить отзыв, необходимо войти
Войти с помощью:
Используя функцию входа через сторонние сервисы, Вы соглашаетесь на обработку персональных данных в соответствии с Политикой конфиденциальности
Используя функцию входа через сторонние сервисы, Вы соглашаетесь на обработку персональных данных в соответствии с Политикой конфиденциальности