Перейти к содержимому
Войти

Расчет и проектирование выпарной установки непрерывного действия для выпаривания раствора нитрата аммония

1
1
54
0
0
60

БГТУ, ПиАХТ, КР на тему: Расчет и проектирование выпарной установки непрерывного .
действия для выпаривания раствора нитрата аммония, 2025

Производительность по упаренному раствору 4200 кг/ч.
Содержание растворенного вещества в исходном растворе 8,10 %масс.
Содержание растворенного вещества в упаренном растворе 24,0 %масс.
Температура поступающего в выпарную установку раствора 32 °C.
Тип конденсатора: поверхностный.
Давление вторичного пара в конденсаторе 31 кПа.
Температура охлаждающей воды на входе в конденсатор 10 °C.
Количество корпусов в установке: 3

Содержание
Введение    5
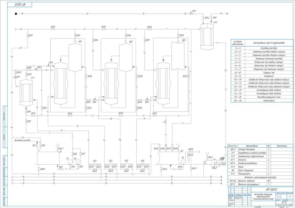
1.    Обоснование и описание технологической схемы    10
2.    Описание конструкции и принципа действия выпарного аппарата    12
3.    Описание конструкции и принципа действия вспомогательного оборудования    15
3.1.    Подогреватель исходного раствора    15
3.2.    Барометрический конденсатор    16
3.3.    Вакуумный насос…    17
3.4.    Насос подачи исходного раствора…    18
4.    Расчет выпарного аппарата    20
4.1.    Расчет расхода вторичного пара    20
4.2.    Расчет мольных долей упариваемого раствора    21
4.3.    Определение температур кипения растворов    22
4.4.    Расчет полезной разности температур    27
4.5.    Определение тепловых нагрузок    29
4.6.    Выбор конструкционного материала    31
4.7.    Расчет коэффициентов теплопередачи    31
4.8.    Распределение полезной разности температур    41
4.9.    Уточненный расчет поверхности теплопередачи    42
4.10.    Подбор стандартизированного аппарата    56
5.    Подбор вспомогательного оборудования    57
5.1.    Расчет поверхностного конденсатора…    57
5.2.    Расчет производительности вакуум-насоса    59
5.3.    Расчет подогревателя исходного раствора.    60
5.4.    Выбор насоса для подачи исходного раствора…    62
Заключение    67
Список использованных источников    68


Сообщить о проблеме
Автор
user-avatar user-0721438
Дата
09.10.2025
Язык
Русский
Состав
Техсхема, рассчет и конструирование трехкорпусной выпарной установки. Тех схема выпарной установки.
Софт
КОМПАС-3D 22 Как открыть?
Отзывов пока нет
Задать вопрос
Содержимое архива
  • icon-doc
    4.docx
  • icon-doc
    5.docx
  • icon-cdw
    Выпарная установка техсхема.cdw
  • icon-doc
    остальное.docx
Чтобы скачать чертеж, 3D модель или проект, Вы должны зарегистрироваться и принять участие в жизни сайта. Посмотрите, как тут скачивать файлы
Отзывов пока нет
Чтобы оставить отзыв, необходимо войти
Войти с помощью:

Используя функцию входа через сторонние сервисы, Вы соглашаетесь на обработку персональных данных в соответствии с Политикой конфиденциальности