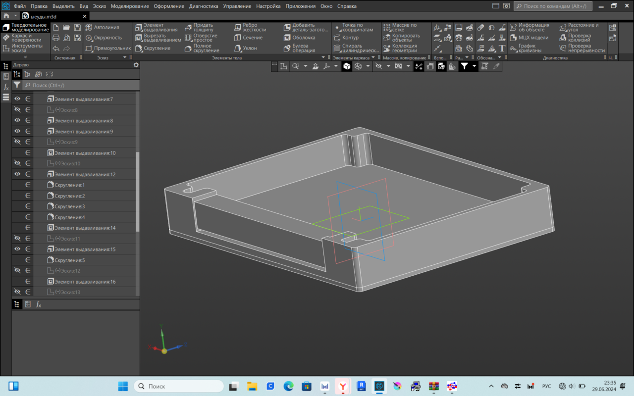
3д модель корпуса stealth pcm 3uz печатал на Flying Birt Ghost 5 сопло-250 пластик PETG-1.75 стол-80 скорость 60мм/с чертеж крышки из орг стекла не нашел (стекло 2мм) разъем авиационный 5-пинов
- Главная -
- Чертежи -
- Модели для станков ЧПУ -
- 3д модели для 3д принтера -
- 3д модель корпуса stealth pcm 3uz1 hw_rew2+
3д модель корпуса stealth pcm 3uz1 hw_rew2+
0
0
167
6
0
Бесплатно
Сообщить о проблеме
Автор
Дата
26.12.2025
Язык
Русский
Состав
3D Деталь
Софт
КОМПАС-3D v22
Как открыть?
Отзывов пока нет
Содержимое архива
-
крышка блока управления.m3d
-
рамка корпуса блока управления.m3d
Чтобы скачать чертеж, 3D модель или проект, Вы должны зарегистрироваться
и принять участие в жизни сайта. Посмотрите, как тут скачивать
файлы
Отзывов пока нет
Чтобы оставить отзыв, необходимо войти
Войти с помощью:
Используя функцию входа через сторонние сервисы, Вы соглашаетесь на обработку персональных данных в соответствии с Политикой конфиденциальности
Используя функцию входа через сторонние сервисы, Вы соглашаетесь на обработку персональных данных в соответствии с Политикой конфиденциальности