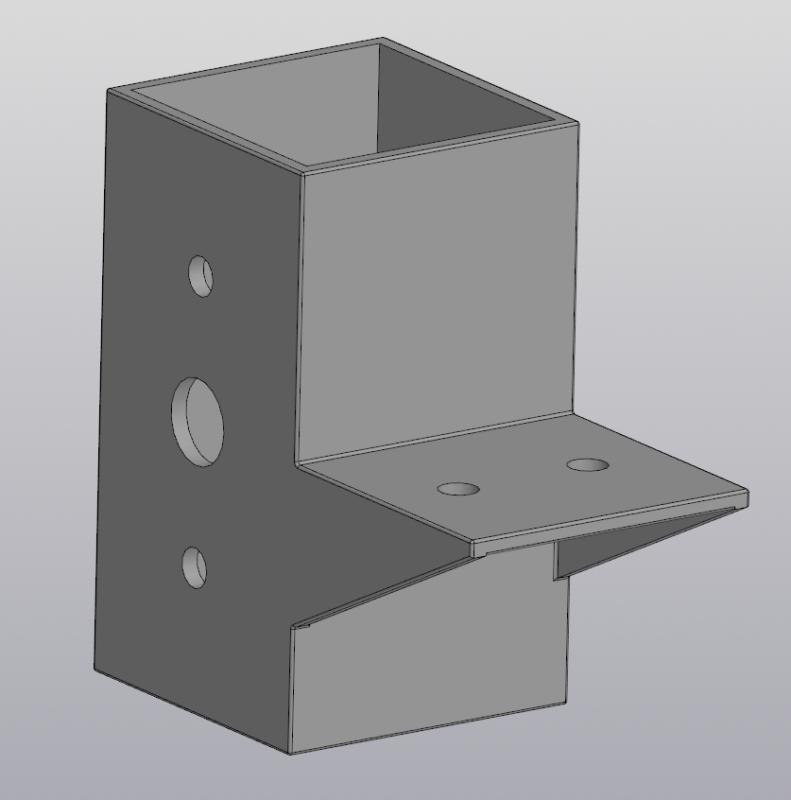
Крепеж для двух балок 50x50 мм. Отверстия на крепеже М4.
- Главная -
- Чертежи -
- Модели для станков ЧПУ -
- 3д модели для 3д принтера -
- Балочный крепеж 50x50
Балочный крепеж 50x50
0
2
52
7
0
Бесплатно
Сообщить о проблеме
Автор
Дата
01.04.2026
Язык
Русский
Состав
3d модель
Софт
КОМПАС-3D 24 Учебная версия
Как открыть?
Отзывов пока нет
Содержимое архива
-
Балочный крепеж.m3d
-
Балочный крепеж.stl
-
Балочный крепеж.stp
Чтобы скачать чертеж, 3D модель или проект, Вы должны зарегистрироваться
и принять участие в жизни сайта. Посмотрите, как тут скачивать
файлы
Отзывов пока нет
Чтобы оставить отзыв, необходимо войти
Войти с помощью:
Используя функцию входа через сторонние сервисы, Вы соглашаетесь на обработку персональных данных в соответствии с Политикой конфиденциальности
Используя функцию входа через сторонние сервисы, Вы соглашаетесь на обработку персональных данных в соответствии с Политикой конфиденциальности