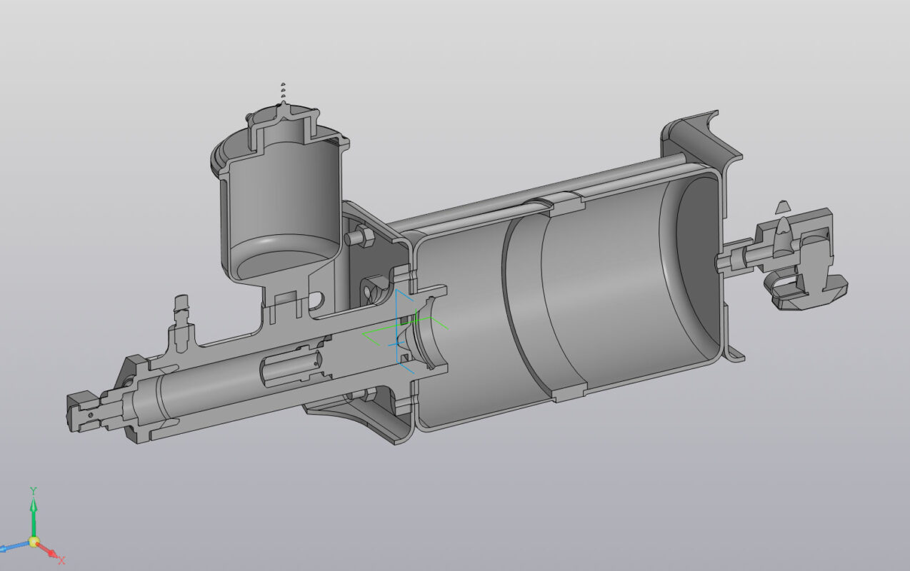
4320-3510011 Усилитель тормоза пневмогидравлический в сборе с присоединительной арматурой и клапаном контрольного вывода, автомобиля Урал.
- Главная -
- Чертежи -
- Транспорт -
- Автосервис и автомобильное хозяйство -
- Усилинель тормоза пневмогидравлический АЗ УРАЛ
Усилинель тормоза пневмогидравлический АЗ УРАЛ
0
86
824
4
0
50

3D Модели
пневмогидравлический
тормоз
тормозная система
Урал
Урал-4320
УРАЛ-5323
Урал-5557
Усилинель
Сообщить о проблеме
Автор
Дата
19.01.2017
Язык
Русский
Состав
3D Сборка
Софт
STEP / IGES 2004
Отзывов пока нет
Содержимое архива
Чтобы скачать чертеж, 3D модель или проект, Вы должны зарегистрироваться
и принять участие в жизни сайта. Посмотрите, как тут скачивать
файлы
Отзывов пока нет
Чтобы задать вопрос, необходимо войти
Войти с помощью:
Ссылка на логин через google
Ссылка на логин через vk
Ссылка на логин через yandex