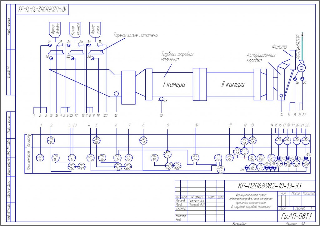
1.1.Описание технологического процесса
Важнейшими характеристиками, определяющими ра¬боту шаровой мельни-цы, является ее производительность и тонкость помола. Основной задачей ре-гулирования па¬раметров шаровой мельницы является поддержание такой за-грузки размалываемой шихты, которая обеспечивает наибольшую производи-тельность мельницы при сохране¬нии заданной тонкости помола. Если мельни-ца недозагружена, то энергия падающих и скользящих мелющих тел частично расходуется на бесполезную работу, так как часть шаров ударяется один о другой и не раз¬малывает материал. Чем больше загрузка, тем полнее используется энергия падающих шаров и выше произ¬водительность мельницы. Однако увеличение загрузки сверх определенной нормы приводит к снижению произ¬водительности. Это объясняется тем, что при чрезмерно большом количестве материала мелющие тела при враще¬нии мельницы сползают по ее внутренней поверхности и истирают материал, не разрушая его ударным дейст¬вием. Таким образом, существует оптимальное значение загрузки, при котором достигается наибольшая произ¬водительность мельницы. Если загрузку не поддерживать в узком интервале ее оптимальных значений, то это приводит к перерасходу электроэнергии, резким колеба¬ниям тонкости помола, повышенному износу мелющих тел.
При автоматизации работы мельницы в качестве вспо¬могательного регули-руемого параметра выбирают услов¬ный уровень загрузки первой камеры мельницы размалы¬ваемым материалом, а в качестве регулирующего воз-действия — изменение количества размалываемой шихты, подаваемой в мельницу.
- Главная -
- Чертежи -
- Автоматизация и КИП -
- Функциональная схема автоматизированного контроля процесса измельчения в трубной шаровой мельнице
Функциональная схема автоматизированного контроля процесса измельчения в трубной шаровой мельнице
0
365
23696
27
0
20
Сообщить о проблеме
Автор
Дата
17.04.2012
Язык
Русский
Состав
Технологическая схема
Софт
КОМПАС-3D 12
Как открыть?
Отзывов пока нет
Содержимое архива
-
Сытенко на проверку.cdw
Чтобы скачать чертеж, 3D модель или проект, Вы должны зарегистрироваться
и принять участие в жизни сайта. Посмотрите, как тут скачивать
файлы
Отзывов пока нет
Чтобы оставить отзыв, необходимо войти
Войти с помощью:
Используя функцию входа через сторонние сервисы, Вы соглашаетесь на обработку персональных данных в соответствии с Политикой конфиденциальности
Используя функцию входа через сторонние сервисы, Вы соглашаетесь на обработку персональных данных в соответствии с Политикой конфиденциальности