Перейти к содержимому
Войти

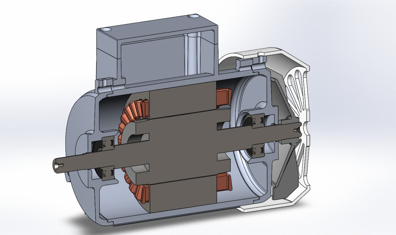
Асинхронный электродвигатель АИР56В2

0
0
71
2
0
30

Подробная модель асинхронного электродвигателя, основные размеры выполнены корректно. Метизы отсутствуют для уменьшения объема сборки


Сообщить о проблеме
Автор
user-avatar vuhlalex
Дата
01.02.2026
Язык
Русский
Состав
3D Сборка
Софт
SolidWorks 14 Как открыть?
Отзывов пока нет
Задать вопрос
Содержимое архива
    • icon-sldprt ЭД-Асинхр-АИР56В2-Корпус.SLDPRT
    • icon-sldprt ЭД-Асинхр-АИР56В2-Крыльчатка-Охл.SLDPRT
    • icon-sldprt ЭД-Асинхр-АИР56В2-Крышка-Брно.SLDPRT
    • icon-sldprt ЭД-Асинхр-АИР56В2-Крышка-Вентилят-Пластик.SLDPRT
    • icon-sldprt ЭД-Асинхр-АИР56В2-Крышка-Передн=Задн.SLDPRT
    • icon-sldprt ЭД-Асинхр-АИР56В2-Ротор.SLDPRT
    • icon-jpg ЭД-Асинхр-АИР56В2-Сборка.JPG
    • icon-sldasm ЭД-Асинхр-АИР56В2-Сборка.SLDASM
    • icon-slddrw ЭД-Асинхр-АИР56В2-Сборка.SLDDRW
    • icon-step ЭД-Асинхр-АИР56В2-Сборка.STEP
    • icon-sldprt ЭД-Асинхр-АИР56В2-Статор-Железо.SLDPRT
    • icon-sldprt ЭД-АсинхрАИР56В2-ОбмоткаСтатора-Секция.SLDPRT
    • icon-sldprt ЭД-АсинхрАИР56В2-Подшипн201-2RS.SLDPRT
Чтобы скачать чертеж, 3D модель или проект, Вы должны зарегистрироваться и принять участие в жизни сайта. Посмотрите, как тут скачивать файлы
Отзывов пока нет
Чтобы оставить отзыв, необходимо войти
Войти с помощью:

Используя функцию входа через сторонние сервисы, Вы соглашаетесь на обработку персональных данных в соответствии с Политикой конфиденциальности