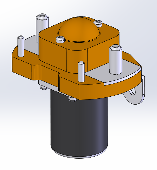
Контактор ZJ200D DC 24V 200A для спецтехники, электромобилей, вилочных погрузчиков, гидравлических тележек.
- Главная -
- Чертежи -
- Электрические машины -
- Электротехническое оборудование -
- Контактор ZJ200D DC 24V 200A
Контактор ZJ200D DC 24V 200A
0
0
18
0
0
40
Сообщить о проблеме
Автор
Дата
17.04.2026
Язык
Русский
Состав
Модель одной деталью
Софт
SOLIDWORKS 2023
Как открыть?
Отзывов пока нет
Содержимое архива
-
Контактор ZJ200D DC 24V.SLDPRT
-
Контактор ZJ200D DC 24V.STEP
Чтобы скачать чертеж, 3D модель или проект, Вы должны зарегистрироваться
и принять участие в жизни сайта. Посмотрите, как тут скачивать
файлы
Отзывов пока нет
Чтобы оставить отзыв, необходимо войти
Войти с помощью:
Используя функцию входа через сторонние сервисы, Вы соглашаетесь на обработку персональных данных в соответствии с Политикой конфиденциальности
Используя функцию входа через сторонние сервисы, Вы соглашаетесь на обработку персональных данных в соответствии с Политикой конфиденциальности