Перейти к содержимому
Войти

Электроснабжение жилого коттеджа с использованием солнечной и гелио-энергетики

0
0
26
0
0
150

Житомирский агротехнический коледж, Електрификация и автоматизация, Електроснабжение жилого котеджа с использованием солнечной и гелио-енергетики. 2020

Объектом проектирования является двухэтажный жилой коттедж площадью 250 м², рассчитанный на проживание семьи из 5 человек. Целью проекта является создание надежной системы энергообеспечения, объединяющей традиционное подключение к сети с альтернативными источниками энергии (солнечными панелями и гелиоустановкой) для повышения энергонезависимости и экономичности. Использован энергоэффективный электродный котел «Гейзер 9» мощностью 9 кВт, управляемый интеллектуальным контроллером с суточно-недельным таймером. Для теплопередачи предусмотрены алюминиевые радиаторы и система «теплый пол».
• Горячее водоснабжение (ГВС): Установлен комбинированный бойлер косвенного нагрева объемом 300 литров. Система использует солнечные коллекторы (гелиоустановку) летом и теплоноситель от котла или ТЭН зимой.
• Водоснабжение: Запроектирована внутренняя сеть с насосной станцией Grundfos Hydro Multi-E, поддерживающая постоянное давление.
Электротехническая часть:
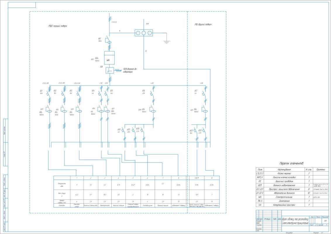
• Рассчитана общая нагрузка здания (около 21 кВт) и выбрана защитная аппаратура (УЗО, автоматические выключатели) фирмы Schneider Electric.
• Для учета электроэнергии выбран многотарифный счетчик GAMA 300.
• Произведен расчет освещения помещений по методу удельной мощности с использованием современных LED-ламп.

ЗМІСТ

Вступ 6
1. Розрахунок та вибір побутових установок та обладнання котеджу 8
1.1Розрахунок насосної станції 8
1.1.1Розрахунок внутрішнього водопроводу 9
1.1.2Визначення потрібного напору на вводі будівлі та вибір насосної станції 10
1.2Розрахунок теплопостачання 11
1.2.1Вибір опалювального котла 13
1.3Розрахунок та вибір установки гарячого водопостачання 20
2. Розрахунок загальної потужності котеджу 25
2.1 Навантаження котеджу 25
2.2. Розрахунок пристроїв захисту 26
2.3 Розрахунок освітлення 32
2.4 Вибір устаткування 35
3.Детальна розробка 40
3.1Розрахунок місячного споживання електроенергії для вибору потужності сонячних батарей 40
3.2Розрахунок акумуляторних батарей для сонячної системи 47
3.3Вибір інвертора для сонячних батарей 51
3.4Системи сонячного теплопостачання 56
3.4.1 Призначення і принципи реалізації 56
3.4.2 Конструктивні рішення 57
3.4.3 Система сонячного теплопостачання 59
3.4.4 Сонячні колектори 62
3.4.5 Характеристики колекторів 62
3.4.6 Плоскі колектори 67
4 Охорона праці 73
4.1 Безпека праці та обслуговування електроопалювального котла 73
4.2 Безпека праці та обслуговування сонячної електростанції 78
5 Техніко-економічна частина 84
5.1 Розрахунок витрати на встановлення 84
5.2 Розрахунок економії від впровадження автоматизації 86
5.3 Висновок про економічну доцільність проекту автоматизації 87
Висновок 89
Список використаних літературних джерел та інтернет ресурсів 91


Сообщить о проблеме
Дата
18.02.2026
Язык
Украинский
Состав
Схема солнечного теплоснабжения жилого дома. Двоетажний котедж. Схема соединений силовой и линии освещения. Солнечная електростанция. Схема соединений. Щит учета и распределения. Схема електрическая принципиальная. ПЗ.
Софт
КОМПАС-3D v22 Как открыть?
Отзывов пока нет
Задать вопрос
Содержимое архива
    • icon-cdw Лист 1. Іванов cdw.cdw
    • icon-cdw Освітлення та розетки. Іванов cdw.cdw
    • icon-doc Пояснювальна записка.doc
    • icon-cdw Структурна станція. Іванов cdw 1++++++.cdw
    • icon-cdw Щитовая2. Іванов cdw.cdw++++.cdw
Чтобы скачать чертеж, 3D модель или проект, Вы должны зарегистрироваться и принять участие в жизни сайта. Посмотрите, как тут скачивать файлы
Отзывов пока нет
Чтобы оставить отзыв, необходимо войти
Войти с помощью:

Используя функцию входа через сторонние сервисы, Вы соглашаетесь на обработку персональных данных в соответствии с Политикой конфиденциальности