Перейти к содержимому
Войти

Расчёт и проектирование средств коммутации электрической энергии трансформаторной подстанции

0
225
2274
34
0
20

МИНОБРНАУКИ РОССИИ
Федеральное государственное бюджетное образовательное учреждение
высшего профессионального образования
«Тульский государственный университет»
Институт высокоточных систем им. В.П. Грязева
Кафедра Электроэнергетики
Тула 2014

Характеристика объекта проектирования

Объектом проектирования является понизительная трансформаторная подстанция 110/35/10 кВ районной электроэнергетической системы, источником питания которой служит сама электроэнергетическая система.
Проектируемая понизительная трансформаторная подстанция предназначена для электроснабжения потребителей комплексной нагрузки на напряжении 35 и 10 кВ.
Потребители электроэнергии имеют узел нагрузки, с полной мощностью равной Sн1 = "18,5 "+ "j1,9" МВ•А.
В состав нагрузки входят потребители 1, 2 и 3 категории по надёжности электроснабжения. Продолжительность использования наибольшей нагрузки составляет Tmax = 5300ч.
Длина воздушных линий электропередачи от энергосистемы до подстанции составляет: ВЛ1 – 22,08 км и ВЛ2 – 23,68 км.
Номинальное напряжение на шинах районной подстанции Uном.1 = 114.1 кВ. Уровень напряжения в период наибольшей нагрузки равен U1ном = 1.05U1ном.
Район по гололеду – II.


Сообщить о проблеме
Автор
user-avatar enterfreed
Дата
02.04.2015
Язык
Русский
Состав
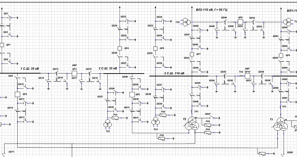
ПЗ, схема РУ 110-35-10кВ
Софт
Microsoft Visio 2007
Отзывов пока нет
Задать вопрос
Содержимое архива
    • icon-visio A2_Ckhema_RU_110_35_10_kV.vsd
    • icon-doc Проект 1 часть.docx
Чтобы скачать чертеж, 3D модель или проект, Вы должны зарегистрироваться и принять участие в жизни сайта. Посмотрите, как тут скачивать файлы
Отзывов пока нет
Чтобы оставить отзыв, необходимо войти
Войти с помощью:

Используя функцию входа через сторонние сервисы, Вы соглашаетесь на обработку персональных данных в соответствии с Политикой конфиденциальности