Перейти к содержимому
Войти

БМК с тремя водогрейными котлами METEOR SK1400

0
0
44
0
0
300

Проект блочно модульной котельной с тремя водогрейными котлами METEOR SK1400.

1. Настоящий проект разработан на основании технического задания, выданного заказчиком, в соответствии с требованиями действующей нормативно-технической документации.
2. Блочно-модульная котельная предназначена для теплоснабжения.
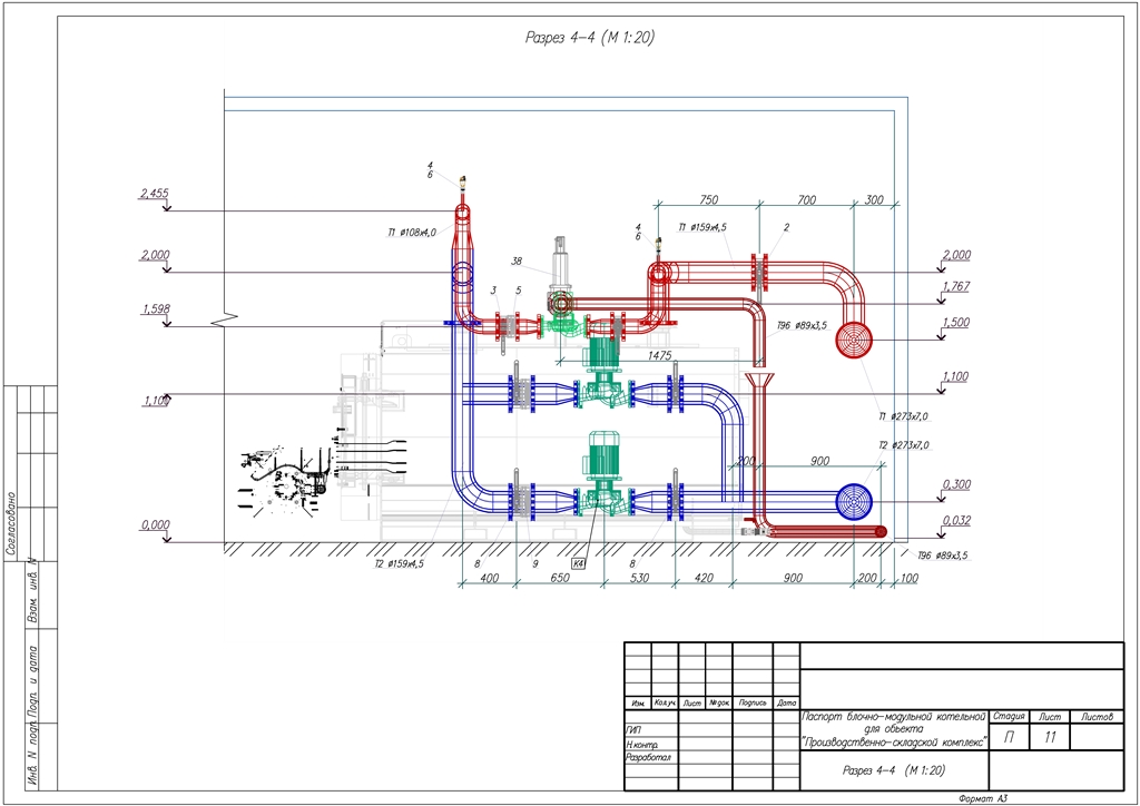
3. Оборудование газовой котельной располагается в отдельно стоящем здании. Данное здание отвечает всем требованиям для размещения водогрейного оборудования с максимальной температурой работы Т=100 °С.
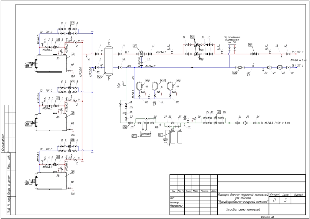
4. Проектом предусматривается установка трех водогрейных котлов METEOR SK1400 тепловой мощностью 1,532 МВт.
5. Теплоноситель - вода с параметрами:
- внутренний контур 100-70 °С;
- наружный контур 95-70 °С.
6. Водогрейные котлы, контуры систем отопления и горячего водоснабжения оснащаются индивидуальными сетевыми и рециркуляционными насосами.
7. Подпитка теплосети осуществляется химически очищенной водой. В качестве химводоподготовки принято одноступенчатое Na-катионирование непрерывного действия и комплекс пропорционального дозирования ADS 62506.
8. Разделение контуров теплоснабжения выполнено посредством термогидравлического распределителя.
9. Для компенсации тепловых расширений в системе предусмотрены к установке мембранные расширительные баки Reflex номинальным объемом 1000 литров.
10. Система автоматики котельной позволяет осуществлять работу котельной без постоянного присутствия обслуживающего персонала.
11. Все трубопроводы проложить с уклоном не менее 0,003, в верхних точках установить воздухоотводчики, в нижних спускники.
12. Крепление трубопроводов осуществляется к колоннам на кронштейнах, а также на вертикальных опорах. Компенсация тепловых удлинений за счет естественных углов поворота трубопроводов.
13. Трубопроводы теплоизолировать рулонами и трубками K-Flex ST.
14. Неизолированные участки трубопроводов покрыть эмалью ПФ-115 по грунту ГФ-021.
15. Для заполнения системы теплоснабжения и трубопроводов котельной используется вода из сети холодного водоснабжения.
16. Для слива в полу помещения котельной предусмотреть трапы. Уклон пола в сторону трапа 0,01.
17. Трубопроводы приняты из труб стальных электросварных по ГОСТ 10704-91* и труб стальных водогазопроводных по ГОСТ 3262-75*.
18. Термогидравлический распределитель и трубопроводы котельной рассчитаны с учетом перспективного увеличения мощности котельной.
19. Монтаж и испытания оборудования и трубопроводов производить в соответствии с паспортами заводов-изготовителей и действующей нормативно-технической документацией.
20. Перечень актов на скрытые работы:
- очистка внутренней полости труб;
- проверка соосности сварных элементов с трубой;
- проверка сварных стыков;
- проверка укладки газопровода и водопровода;
- испытание трубопроводов на прочность и герметичность;
- монтаж фундаментов под оборудование и дымовые трубы.
21. После монтажа трубопроводов и проведения гидравлических испытаний наружные поверхности трубопроводов защищаются от коррозии.


Сообщить о проблеме
Дата
17.03.2026
Язык
Русский
Состав
3д, Общие данные. Компоновка оборудования. Тепловая схема. Расположение трубопроводов. Изометрические схемы. Разрезы. Дымоходы котельной
Софт
Отзывов пока нет
Задать вопрос
Содержимое архива
  • icon-dwg 02 Чертежи БМК Buderus1400 ТМ1.dwg
  • icon-dwg 03 Чертежи БМК Buderus1400 ТМ2.dwg
Чтобы скачать чертеж, 3D модель или проект, Вы должны зарегистрироваться и принять участие в жизни сайта. Посмотрите, как тут скачивать файлы
Отзывов пока нет
Чтобы оставить отзыв, необходимо войти
Войти с помощью:

Используя функцию входа через сторонние сервисы, Вы соглашаетесь на обработку персональных данных в соответствии с Политикой конфиденциальности