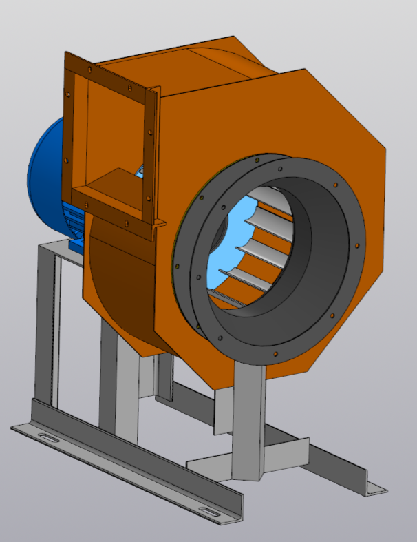
Дымосос Д-2,5 – это высокоэффективная тягодутьевая машина центробежного типа, предназначенная для удаления дымовых газов из топок котельных установок. Он используется в составе систем промышленной вентиляции, а также для удаления пылегазовоздушных смесей. Устройство оснащено рабочим колесом с загнутыми вперед лопатками, что обеспечивает высокий уровень производительности и надежности в эксплуатации. . Производительность 1420-2080 куб.м/час.
- Главная -
- Чертежи -
- Инженерные системы -
- Вентиляция и кондиционирование -
- Тягодутьевая машина центробежного типа Дымосос Д-2,5
Тягодутьевая машина центробежного типа Дымосос Д-2,5
0
1
57
0
0
20
Сообщить о проблеме
Автор
Дата
26.12.2025
Язык
Русский
Состав
3D Сборка
Софт
STEP / IGES
Отзывов пока нет
Содержимое архива
-
СБ 000 000 дымосос.stp
Чтобы скачать чертеж, 3D модель или проект, Вы должны зарегистрироваться
и принять участие в жизни сайта. Посмотрите, как тут скачивать
файлы
Задания с фриланса
3д и кд на мини погрузчик типа Taian DY620, DY840, Multione 5 series, Multione 7 series, Avant
договорная
3 недели назад
Отзывов пока нет
Чтобы оставить отзыв, необходимо войти
Войти с помощью:
Используя функцию входа через сторонние сервисы, Вы соглашаетесь на обработку персональных данных в соответствии с Политикой конфиденциальности
Используя функцию входа через сторонние сервисы, Вы соглашаетесь на обработку персональных данных в соответствии с Политикой конфиденциальности