Перейти к содержимому
Войти

Уважаемые пользователи, временно отключили платежи через ЮКассу. Работает запасной канал. Если у кого-то потерялся платеж за 21.04 напишите в форму контактов.

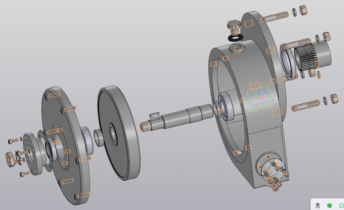
Разработка технологического процесса сборки редуктора одноступенчатого с передаточным числом 3,85

0
0
33
0
0
200

Пензенский государственный технологический университет, технология машиностроения, 2024 г.

КР на тему Разработка технологического процесса сборки редуктора одноступенчатого с передаточным числом 3,85

Цель работы – разработать технологический процесс сборки редуктора одноступенчатого с передаточным числом 3,85.
Объектами разработки являются одноступенчатый редуктор.
В результате работы разработан технологический процесс сборки одноступенчатого редуктора.
Степень внедрения – разработанный технологический процесс готов к внедрению на промышленном предприятии.
В ходе выполнения расчетно-графической работы проведён анализ технологичности редуктора, спроектирован технологический процесс сборки изделия, разработана схема его сборки, произведен размерный анализ и расчет сборочной размерной цепи, в результате чего была определено значение замыкающего звена с соответствующими допусками, произведено нормирование технологических операций, разработан и оформлен комплект технологической документации.

Содержание

1 Проектирование технологического процесса сборки редуктора 6
1.1 Разработка схемы сборки-разборки редуктора 6
1.2 Проектирование маршрута сборки редуктора 8
1.3 Нормирование технологического процесса сборки редуктора 10
1.4 Выбор средств технологического оснащения 11
1.5 Выбор методов контроля качества сборки редуктора 13
Заключение 17
Список литературы 18
Приложение А. Технологическая документация 19


Сообщить о проблеме
Дата
22.02.2026
Язык
Русский
Состав
1) Пояснительная записка 2) Маршрутные карты (приложение) 3) Сборочный чертеж редуктора 4) 3-D сборка червячного редуктора (с предупреждениями) 6) 3-D сборка червячного редуктора (компоненты разнесены (с предупредениями)) 7) Монтажная схема (2D) 8) Наладка на одну из сборочный операций
Софт
КОМПАС-3D V23 Как открыть?
Отзывов пока нет
Задать вопрос
Содержимое архива
      • icon-m3d 1_Val.m3d
      • icon-m3d 2_Vtulka.m3d
      • icon-m3d 3_Vtulka.m3d
      • icon-m3d 4_Koleso_zubchatoe.m3d
      • icon-m3d 5_Korpus.m3d
      • icon-m3d 6_Kryshka.m3d
      • icon-m3d 7_Kryshka.m3d
      • icon-m3d 8_Masloukazatel.m3d
      • icon-m3d 9_Probka_slivnaya.m3d
      • icon-m3d 10_Prokladka.m3d
      • icon-m3d 11_Sapun.m3d
      • icon-m3d 12_Shesternya.m3d
      • icon-m3d 13_Prokladka.m3d
      • icon-a3d Reduktor_D.a3d
      • icon-a3d Reduktor_gotovy.a3d
      • icon-step Reduktor_gotovy.stp
    • icon-cdw Жуков-редуктор-наладка-СБ-V20.cdw
    • icon-cdw Жуков-редуктор-наладка-СБ.cdw
    • icon-doc Жуков МК СБ.docx
    • icon-pdf Жуков МК СБ.pdf
    • icon-doc Жуков ПЗ.docx
    • icon-cdw Редуктор 10.1 Ряховский.cdw
    • icon-spw Редуктор 10.1 Ряховский.spw
    • icon-cdw Редуктор 10.1 Ряховский Монтажная схема.cdw
Чтобы скачать чертеж, 3D модель или проект, Вы должны зарегистрироваться и принять участие в жизни сайта. Посмотрите, как тут скачивать файлы
Отзывов пока нет
Чтобы оставить отзыв, необходимо войти
Войти с помощью:

Используя функцию входа через сторонние сервисы, Вы соглашаетесь на обработку персональных данных в соответствии с Политикой конфиденциальности