Перейти к содержимому
Войти

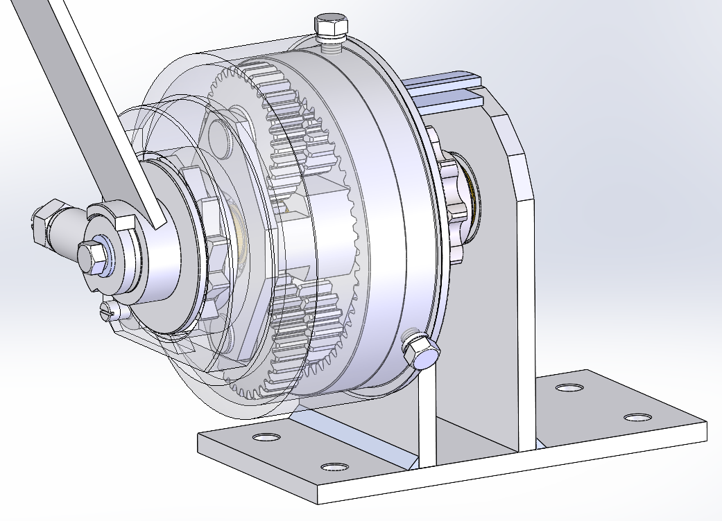
Редуктор козлового крана для смены рельсов КП–1350

0
1
52
0
0
100

Редуктор козлового крана для смены рельсов КП–1350 предназначен для подъема с помощью мускульного усилия человека стандартных железнодорожных рельсов.
Редуктор двухступенчатый, общее передаточное отношение 20.
К редуктору подключается тяговая цепь, осуществляющая подъем рельса.
Размеры сняты с оригинальной конструкции.


Сообщить о проблеме
Автор
user-avatar Михаил
Дата
15.02.2026
Язык
Русский
Состав
3D Сборка
Софт
SolidWorks 2024 Как открыть?
Отзывов пока нет
Задать вопрос
Содержимое архива
  • icon-sldprt bead1.sldprt
  • icon-sldprt bead2.sldprt
  • icon-sldprt bead3.sldprt
  • icon-sldprt bead4.sldprt
  • icon-sldprt bead5.sldprt
  • icon-sldprt Блок-шестерня (ЗАГОТОВКА).SLDPRT
  • icon-sldprt Блок-шестерня.SLDPRT
  • icon-sldprt Болт М8x16.SLDPRT
  • icon-sldprt Винт М6x10 впотай.SLDPRT
  • icon-sldprt Винт регулировочный.SLDPRT
  • icon-sldprt Винт специальный (Тр.32х6).SLDPRT
  • icon-sldprt Втулка скольжения колеса.SLDPRT
  • icon-sldprt Втулка скольжения крышки.SLDPRT
  • icon-sldprt Втулка скольжения поводка.SLDPRT
  • icon-sldprt Втулка скольжения стойки.SLDPRT
  • icon-sldprt Втулка стойки.SLDPRT
  • icon-sldprt Втулка толкателя.SLDPRT
  • icon-sldprt Гайка М10.5 ГОСТ 5915-70.SLDPRT
  • icon-sldprt Гайка М10.SLDPRT
  • icon-sldprt Гайка М12.5 ГОСТ 5915-70.SLDPRT
  • icon-sldprt Гайка М12.SLDPRT
  • icon-sldprt Гровер 8_.SLDPRT
  • icon-sldprt Гровер 10.SLDPRT
  • icon-sldprt Деталь2.SLDPRT
  • icon-sldprt Звездочка редуктора (ЗАГОТОВКА).SLDPRT
  • icon-sldprt Звездочка редуктора.SLDPRT
  • icon-sldasm КРЫШКА С ВТУЛКОЙ ТОЛКАТЕЛЯ.SLDASM
  • icon-sldprt Колесо зубчатое (ЗАГОТОВКА).SLDPRT
  • icon-sldprt Колесо зубчатое.SLDPRT
  • icon-sldasm Корпус.SLDASM
  • icon-sldprt Крышка редуктора.SLDPRT
  • icon-sldprt Ось ручки.SLDPRT
  • icon-sldprt Ось собачки.SLDPRT
  • icon-sldprt Палец.SLDPRT
  • icon-sldprt Планка левая.SLDPRT
  • icon-sldprt Планка правая.SLDPRT
  • icon-sldprt Пластина 3.5мм внутреняя.SLDPRT
  • icon-sldprt Плита стойки.SLDPRT
  • icon-sldprt Поводок.SLDPRT
  • icon-sldprt Полукольцо.SLDPRT
  • icon-sldprt Пружина ф1,2 (СЖАТАЯ).SLDPRT
  • icon-sldprt Пружина ф1,2.SLDPRT
  • icon-sldprt Пуансон.SLDPRT
  • icon-sldasm РУКОЯТКА.SLDASM
  • icon-sldasm РУКОЯТКА РЕДУКТОРА С ХРАПОВИКОМ.SLDASM
  • icon-sldasm РЫЧАГ СО СТУПИЦЕЙ.SLDASM
  • icon-sldprt Рычаг.SLDPRT
  • icon-sldasm СБОРКА ДЛЯ СОВМЕСТНОГО СВЕРЛЕНИЯ (3 отв. М8).SLDASM
  • icon-sldasm СБОРКА РЕДУКТОРА.SLDASM
  • icon-step СБОРКА РЕДУКТОРА.STEP
  • icon-sldasm СБОРКА корпус с втулкой толкателя трубкой.SLDASM
  • icon-sldasm СТОЙКА ПОД РЕДУКТОР.SLDASM
  • icon-png Сборка редуктора скрин 1.png
  • icon-png Сборка редуктора скрин 2.png
  • icon-sldprt Скоба.SLDPRT
  • icon-sldprt Собачка храповика.SLDPRT
  • icon-sldprt Стопорное кольцо.SLDPRT
  • icon-sldprt Ступица резьбовая (Тр.32х6).SLDPRT
  • icon-sldprt Толкатель.SLDPRT
  • icon-sldprt Труба на ручку.SLDPRT
  • icon-sldprt Храповик.SLDPRT
  • icon-sldprt Шайба 8 увеличенная.SLDPRT
  • icon-sldprt Шайба 8.SLDPRT
  • icon-sldprt Шайба 10.65Г.029 ГОСТ 6402-70.SLDPRT
  • icon-sldprt Шайба 12.65Г.029 ГОСТ 6402-70.SLDPRT
  • icon-sldprt Шайба специальная.SLDPRT
  • icon-sldprt Шестерня центральная (ЗАГОТОВКА).SLDPRT
  • icon-sldprt Шестерня центральная.SLDPRT
  • icon-sldprt пластина 3.5мм внешняя.SLDPRT
Чтобы скачать чертеж, 3D модель или проект, Вы должны зарегистрироваться и принять участие в жизни сайта. Посмотрите, как тут скачивать файлы
Отзывов пока нет
Чтобы оставить отзыв, необходимо войти
Войти с помощью:

Используя функцию входа через сторонние сервисы, Вы соглашаетесь на обработку персональных данных в соответствии с Политикой конфиденциальности