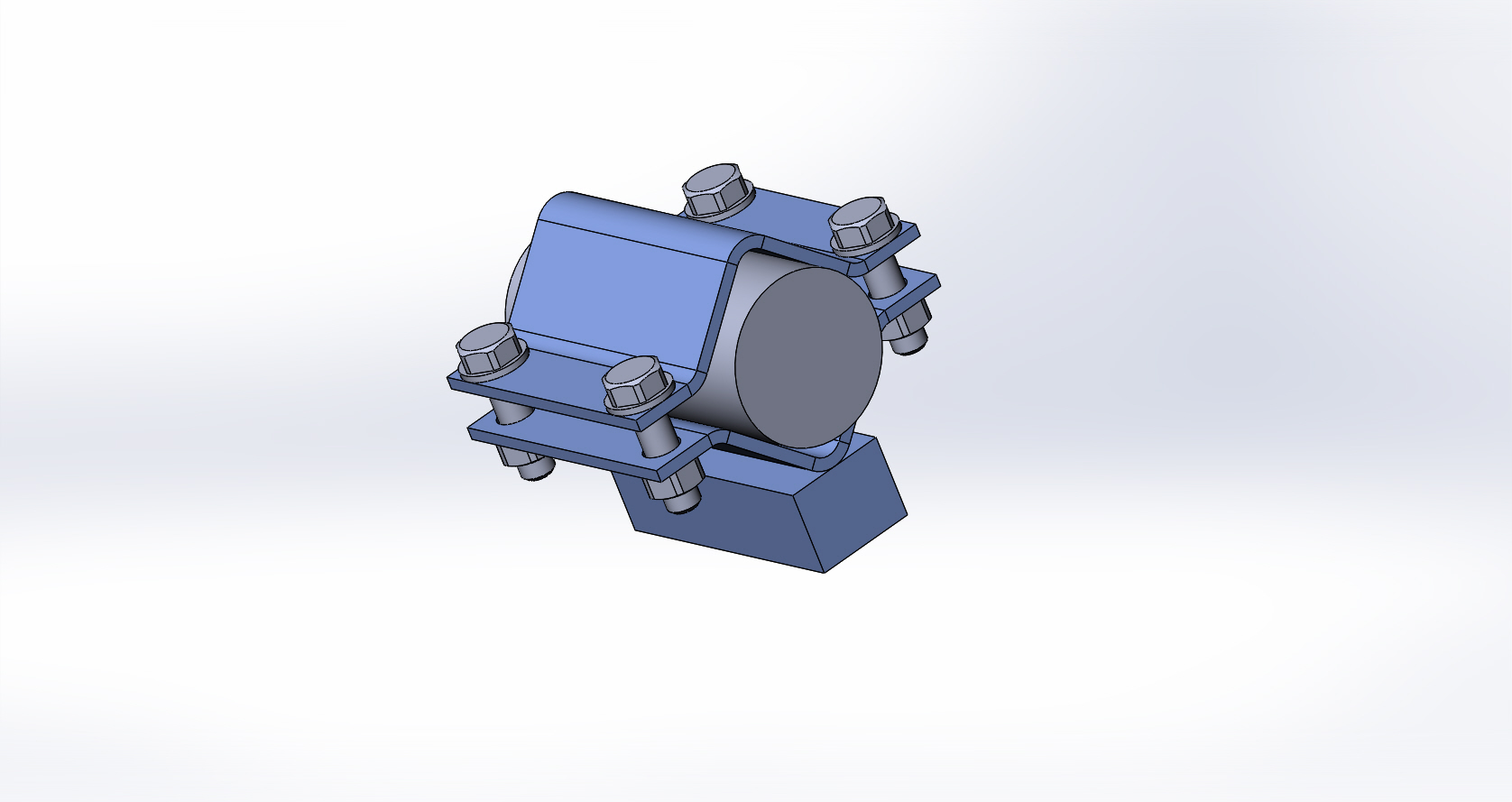
Приспособление для крепления шлифмашинки ИП-2014Б на токарном станке
Содержание:
1. 3D модель
2. Чертежи сборочных деталей.
- Главная -
- Чертежи -
- Машиностроение и механика -
- Приспособление для крепления шлифмашинки ИП-2014Б на токарном станке
Приспособление для крепления шлифмашинки ИП-2014Б на токарном станке
0
0
119
0
0
80
Сообщить о проблеме
Автор
Дата
04.05.2018
Язык
Русский
Состав
3D сборка
Софт
SolidWorks SP03
Как открыть?
Отзывов пока нет
Содержимое архива
-
приспособление для крепления шлифмашинки
-
Модели и чертежи
-
Приспособление для закрепления Шлифмашинки ИП-2014Б на токарном станке.JPG
-
Шайба 8 ГОСТ 11371-78.sldprt
-
Ручка.sldprt
-
Приспособление для закрепления Шлифмашинки ИП-2014Б на токарном станке.sldasm
-
Болт М8x30 ГОСТ 7798-70.sldprt
-
Корпус
-
Корпус.sldasm
-
Гайка М8 ГОСТ 5915-70.sldprt
-
Державка.sldprt
-
Скоба.slddrw
-
Корпус.slddrw
-
Скоба.sldprt
-
Державка.slddrw
-
-
-
Чтобы скачать чертеж, 3D модель или проект, Вы должны зарегистрироваться
и принять участие в жизни сайта. Посмотрите, как тут скачивать
файлы
Отзывов пока нет
Чтобы оставить отзыв, необходимо войти
Войти с помощью:
Используя функцию входа через сторонние сервисы, Вы соглашаетесь на обработку персональных данных в соответствии с Политикой конфиденциальности
Используя функцию входа через сторонние сервисы, Вы соглашаетесь на обработку персональных данных в соответствии с Политикой конфиденциальности