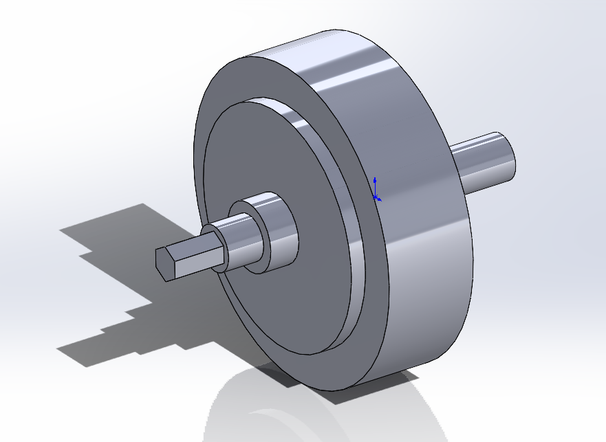
3д модель колёсика мыши для мышки bloody X5, можно распечатать и заменить в случае поломки оси оригинальной
- Главная -
- Чертежи -
- Модели для станков ЧПУ -
- 3д модели для 3д принтера -
- Колёсико мыши bloody X5
Колёсико мыши bloody X5
0
1
91
7
0
Бесплатно
Сообщить о проблеме
Автор
Дата
25.11.2025
Язык
Русский
Состав
модель одной деталью
Софт
SolidWorks 24 SP 3.0 Premium
Как открыть?
Отзывов пока нет
Содержимое архива
-
koleso.SLDPRT
-
koleso2.STEP
-
photo.png
Чтобы скачать чертеж, 3D модель или проект, Вы должны зарегистрироваться
и принять участие в жизни сайта. Посмотрите, как тут скачивать
файлы
Задания с фриланса
Все задания
Отзывов пока нет
Чтобы оставить отзыв, необходимо войти
Войти с помощью:
Используя функцию входа через сторонние сервисы, Вы соглашаетесь на обработку персональных данных в соответствии с Политикой конфиденциальности
Используя функцию входа через сторонние сервисы, Вы соглашаетесь на обработку персональных данных в соответствии с Политикой конфиденциальности