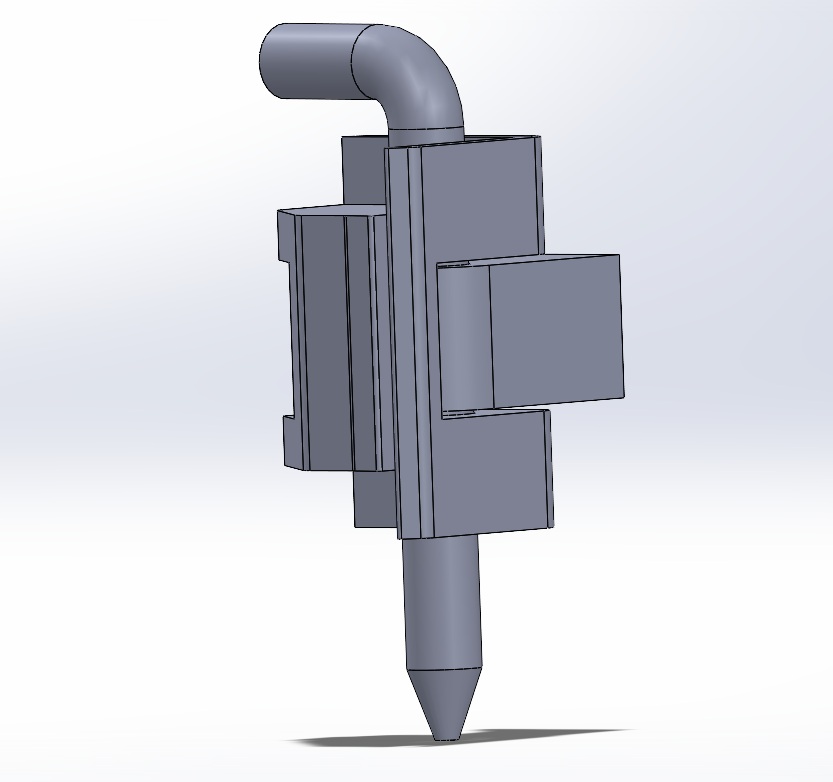
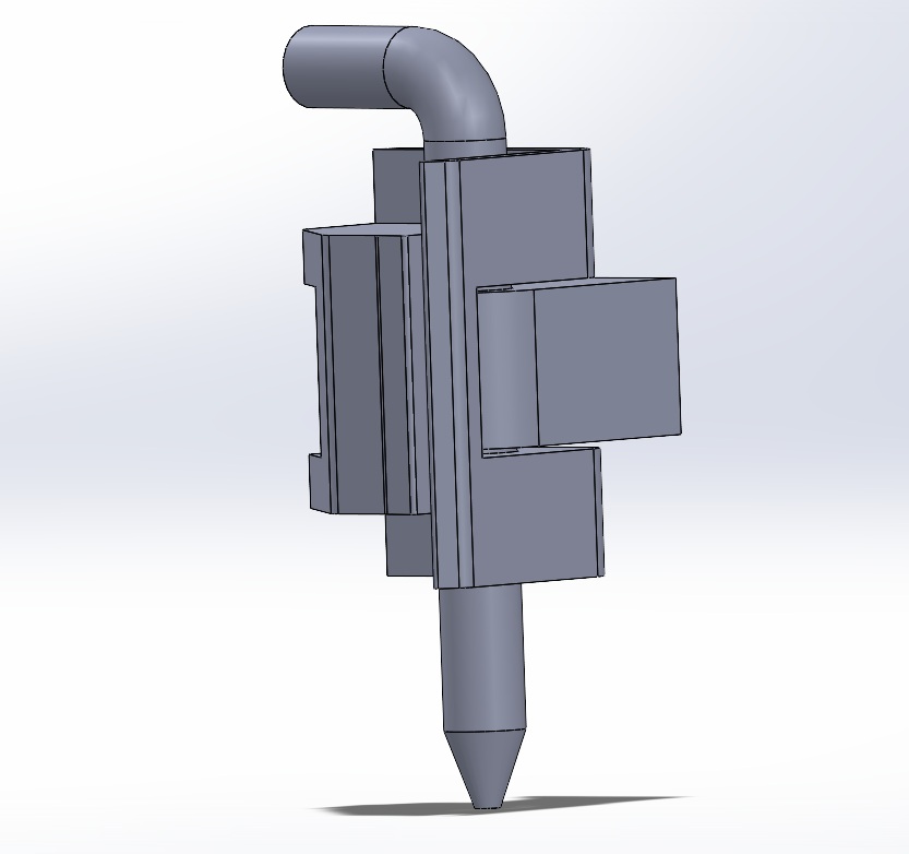
Петля угловая для металлических шкафов с толщиной металла до 1,5мм
- Главная -
- Чертежи -
- Строительство -
- Интерьер и мебель -
- Петля угловая для металлических шкафов
Петля угловая для металлических шкафов
1
1
32
0
0
20
Сообщить о проблеме
Автор
Дата
13.01.2026
Язык
Русский
Состав
3D Сборка
Софт
SolidWorks 2021
Как открыть?
Отзывов пока нет
Содержимое архива
-
Петля угловая 1.5 (часть 1).SLDPRT
-
Петля угловая 1.5 (часть 2).SLDPRT
-
Сборка петля угловая.SLDASM
-
Сборка петля угловая.STEP
-
Штифт.SLDPRT
Чтобы скачать чертеж, 3D модель или проект, Вы должны зарегистрироваться
и принять участие в жизни сайта. Посмотрите, как тут скачивать
файлы
Задания с фриланса
Требуется спроектировать и создать документацию для изготовления металлической конструкции ( рамка)
договорная
25.02.2026
02.03.2026
3 недели назад
Отзывов пока нет
Чтобы оставить отзыв, необходимо войти
Войти с помощью:
Используя функцию входа через сторонние сервисы, Вы соглашаетесь на обработку персональных данных в соответствии с Политикой конфиденциальности
Используя функцию входа через сторонние сервисы, Вы соглашаетесь на обработку персональных данных в соответствии с Политикой конфиденциальности