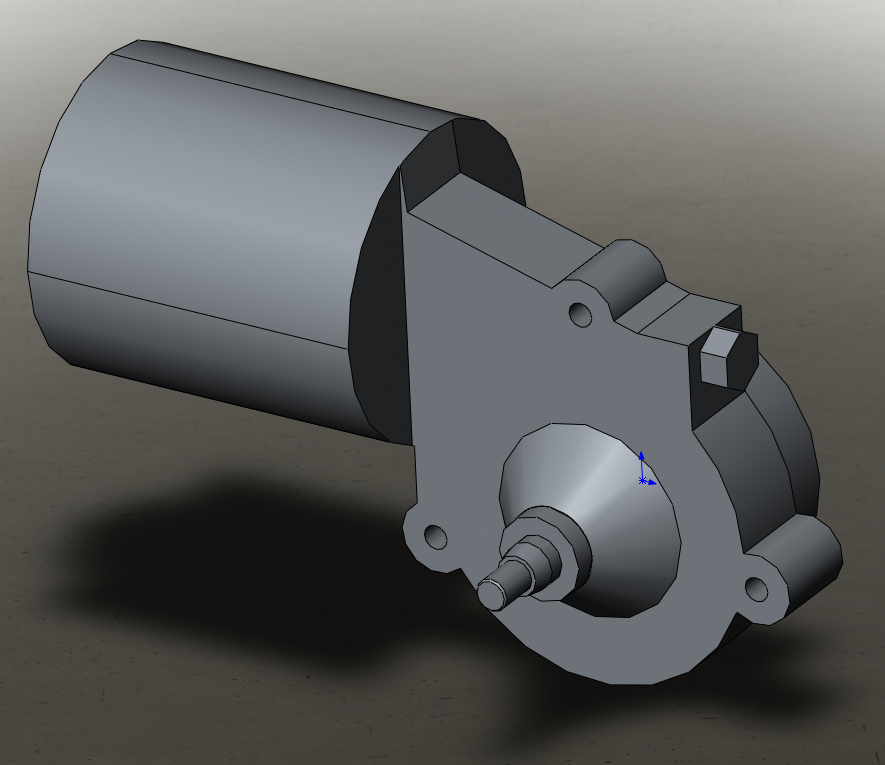
Зд модель двигателя. основные габариты и присоединительные размеры. Создано в солиде
- Главная -
- Чертежи -
- Транспорт -
- Детали и узлы автомобилей -
- Двигатель стеклоочистителя ВАЗ 2109
Двигатель стеклоочистителя ВАЗ 2109
0
0
35
1
0
20
Сообщить о проблеме
Автор
Дата
06.07.2025
Язык
Русский
Состав
Зд модель
Софт
SolidWorks 2012
Как открыть?
Отзывов пока нет
Содержимое архива
-
Двигун дворников.SLDPRT
-
Двигун дворников.STEP
Чтобы скачать чертеж, 3D модель или проект, Вы должны зарегистрироваться
и принять участие в жизни сайта. Посмотрите, как тут скачивать
файлы
Задания с фриланса
25.03.2026
4 недели назад
Документация. Разработка операционной карты 212.24.003 обдув для детали(смотри шаблон и файл)
договорная
4 недели назад
Отзывов пока нет
Чтобы оставить отзыв, необходимо войти
Войти с помощью:
Используя функцию входа через сторонние сервисы, Вы соглашаетесь на обработку персональных данных в соответствии с Политикой конфиденциальности
Используя функцию входа через сторонние сервисы, Вы соглашаетесь на обработку персональных данных в соответствии с Политикой конфиденциальности