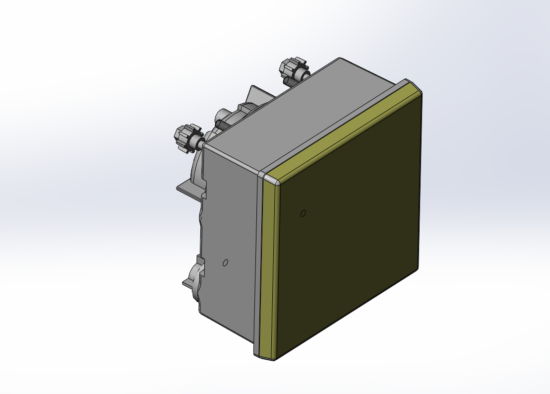
Фара на трактор мтз 1221.Квадратная. Производитель фирма Belfer.Устанавливается 2 штуки
- Главная -
- Чертежи -
- Транспорт -
- Автомобили легковые -
- Фара МТЗ Belfer
Фара МТЗ Belfer
0
120
811
5
0
20
Сообщить о проблеме
Автор
Дата
09.10.2015
Язык
Русский
Состав
3d модель
Софт
SolidWorks 12
Как открыть?
Отзывов пока нет
Содержимое архива
-
Фара квадратная BELFER.SLDPRT
Чтобы скачать чертеж, 3D модель или проект, Вы должны зарегистрироваться
и принять участие в жизни сайта. Посмотрите, как тут скачивать
файлы
Отзывов пока нет
Чтобы оставить отзыв, необходимо войти
Войти с помощью:
Используя функцию входа через сторонние сервисы, Вы соглашаетесь на обработку персональных данных в соответствии с Политикой конфиденциальности
Используя функцию входа через сторонние сервисы, Вы соглашаетесь на обработку персональных данных в соответствии с Политикой конфиденциальности