Перейти к содержимому
Войти

Проектирование и расчет полупроводникового преобразователя электрической энергии

0
177
1214
11
0
20

БЕЛОРУССКИЙ НАЦИОНАЛЬНЫЙ ТЕХНИЧЕСКИЙ УНИВЕРСИТЕТ
Факультет Информационных Технологий и Робототехники
Кафедра «Электропривод и автоматизация промышленных установок и робототехнических комплексов»
ПОЯСНИТЕЛЬНАЯ ЗАПИСКА
КУРСОВОГО ПРОЕКТА
по дисциплине: «Силовая преобразовательная техника»
Тема: «Проектирование и расчет полупроводникового преобразователя электрической энергии»
Минск 2013

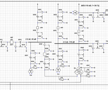
В данной курсовой работе рассмотрен однофазный полумостовой автономный инвертор напряжения со средней точкой источника питания, питающейся от трехфазной системы напряжений (380/220, 50Гц).
Для работы данного преобразователя необходимо иметь источник питания со средней точкой, которая образуется за счет включения на входе инвертора двух емкостей. Транзисторы в данной схеме работают попарно в противофазе с одинаковой длительностью закрытого и открытого состояния.
При активной нагрузке ток и напряжение имеют одну и туже форму (прямоугольных двухполярных импульсов). К нагрузке на каждом полупериоде прикладывается напряжение Uп/2 .


Сообщить о проблеме
Дата
03.12.2015
Язык
Русский
Состав
однофазный полумостовой автономный инвертор напряжения со средней точкой источника питания
Софт
КОМПАС-3D 12 Как открыть?
Отзывов пока нет
Задать вопрос
Содержимое архива
  • icon-catpart-2
    AIN41.mdl
  • icon-cdw
    CHERTEZH11.cdw
  • icon-cdw
    matlab.cdw
  • icon-doc
    спт.docx
Чтобы скачать чертеж, 3D модель или проект, Вы должны зарегистрироваться и принять участие в жизни сайта. Посмотрите, как тут скачивать файлы
Отзывов пока нет
Чтобы оставить отзыв, необходимо войти
Войти с помощью:

Используя функцию входа через сторонние сервисы, Вы соглашаетесь на обработку персональных данных в соответствии с Политикой конфиденциальности