Перейти к содержимому
Войти

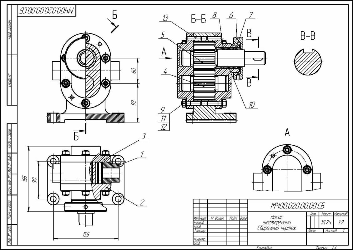
Насос шестеренный МЧ00.20.00.00 СБ с ходом работы

0
1
218
2
2
60

ФГБОУ ВО «ИжГТУ имени М.Т. Калашникова»

3D модель сборки, сборочный чертеж, спецификация шестеренного насоса МЧ00.20.00.00 СБ.
Пояснительная записка с ходом работы

Содержание

Введение ……………………………………………………………………… 5
Описание изделия ……………………………….………………………….. 7
Описание создания моделей оригинальных деталей, входящих в сборочную единицу ………………………………………………………… 8
Описание создания модели сборки изделия ……………………………… 9
Описание разработки рабочих чертежей деталей ………………………… 20
Описание создания сборочного чертеж изделия по созданной модели сборки и спецификации в полуавтоматическом режиме ………………… 23
Заключение ………………………………………………………………….. 25
Список использованных источников ………………………………………. 26


Сообщить о проблеме
Дата
15.01.2026
Язык
Русский
Состав
3D Сборка, Сборочный чертеж (СБ), Спецификация, ПЗ
Софт
КОМПАС-3D 23 Как открыть?
Отзывов пока нет
Задать вопрос
Содержимое архива
    • icon-m3d Кольцо СГ 52-39-5 ГОСТ 6418-81.m3d
    • icon-jpg МЧ00.020.00.00 СП_Насос шестеренный.jpg
    • icon-pdf МЧ00.020.00.00 СП_Насос шестеренный.pdf
    • icon-spw МЧ00.020.00.00 СП_Насос шестеренный.spw
    • icon-a3d МЧ00.020.00.00_Насос шестеренный.a3d
    • icon-cdw МЧ00.020.00.00_Насос шестеренный.cdw
    • icon-jpg МЧ00.020.00.00_Насос шестеренный.jpg
    • icon-pdf МЧ00.020.00.00_Насос шестеренный.pdf
    • icon-step МЧ00.020.00.00_Насос шестеренный.stp
    • icon-cdw МЧ00.20.00.01_Корпус.cdw
    • icon-m3d МЧ00.20.00.01_Корпус.m3d
    • icon-pdf МЧ00.20.00.01_Корпус.pdf
    • icon-m3d МЧ00.20.00.02_Крышка.m3d
    • icon-m3d МЧ00.20.00.03_Крышка.m3d
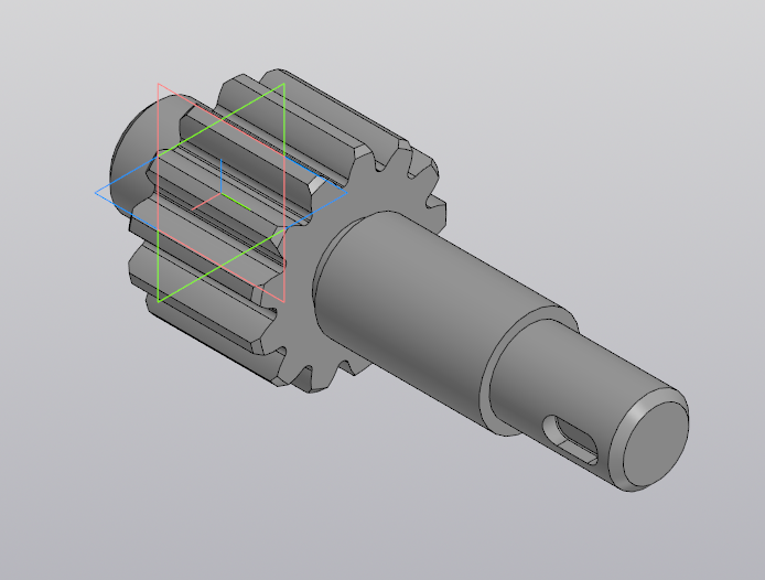
    • icon-m3d МЧ00.20.00.04_Ведомое зубчатое колесо.m3d
    • icon-m3d МЧ00.20.00.05_Вал-шестерня.m3d
    • icon-m3d МЧ00.20.00.06_Гайка круглая.m3d
    • icon-m3d МЧ00.20.00.07_Втулка.m3d
    • icon-m3d МЧ00.20.00.08_Втулка.m3d
    • icon-doc Пояснительная записка.doc
Чтобы скачать чертеж, 3D модель или проект, Вы должны зарегистрироваться и принять участие в жизни сайта. Посмотрите, как тут скачивать файлы
Отзывов пока нет
Чтобы оставить отзыв, необходимо войти
Войти с помощью:

Используя функцию входа через сторонние сервисы, Вы соглашаетесь на обработку персональных данных в соответствии с Политикой конфиденциальности