Перейти к содержимому
Войти

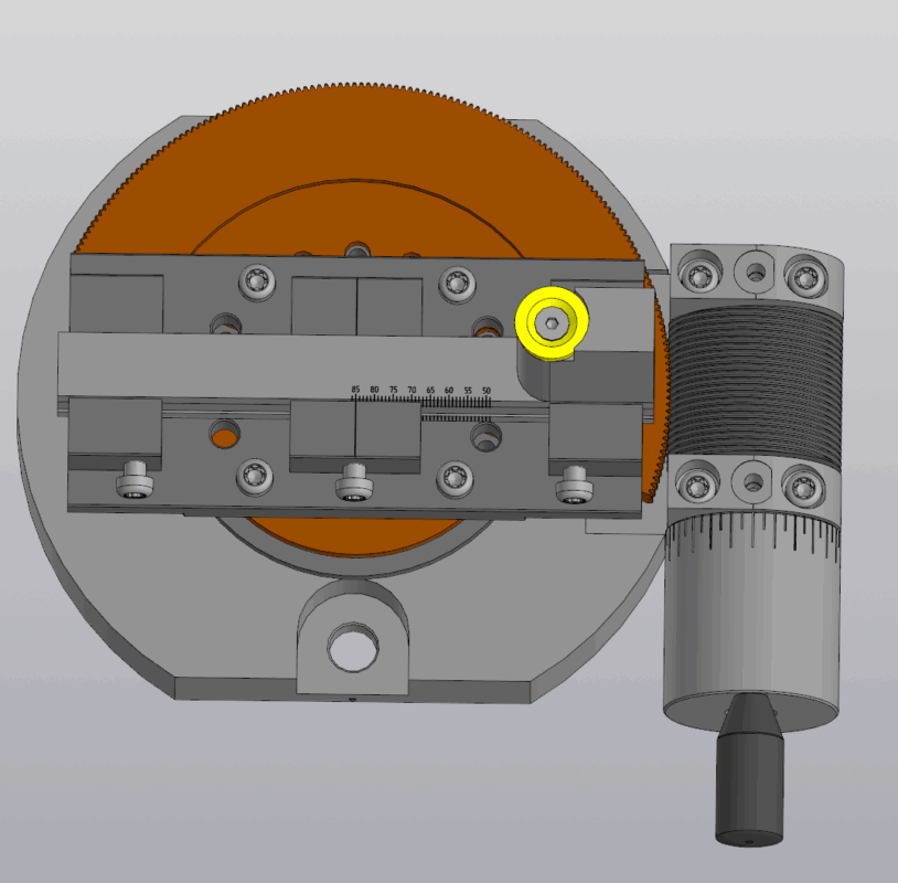
Шарорезка диаметры 85-50 мм

0
0
82
0
0
200

Инструмент для изготовления шарообразных изделий из полимерных и металлических материалов диаметрами от 85 до 50 мм. Инструмент для токарного станка, с установкой на суппорт.


Сообщить о проблеме
Автор
user-avatar Artemiy JS
Дата
16.09.2025
Язык
Русский
Состав
3D Сборка
Софт
КОМПАС-3D 23 Как открыть?
Отзывов пока нет
Задать вопрос
Содержимое архива
  • icon-m3d Вал 12х40-10х15-10х15 _ ШИ8550.31.А.m3d
  • icon-frw Ведомая шестерня 12 96хМ2 _ ШИ8550.14.А.frw
  • icon-m3d Ведомая шестерня 12 96хМ2 _ ШИ8550.14.А.m3d
  • icon-m3d Вставка вспомогательная _ ШИ8550.630.А.m3d
  • icon-m3d Втулка _ ШИ8550.21.А.m3d
  • icon-m3d Державка 85-50 _ И101.211.А.m3d
  • icon-m3d Инструментальный блок _ ШИ8550.40.А.m3d
  • icon-m3d Крышка _ ШИ8550.30.2.А.m3d
  • icon-m3d Маховик со шкалой _ ШИ.8550.31.m3d
  • icon-m3d Основа _ ШИ8550.10.А.m3d
  • icon-m3d Пластина токарная для точения _ DCMT070202-TMP-KP2120.m3d
  • icon-m3d Пластина токарная для точения _ RCMX200600-PR8-4025.m3d
  • icon-a3d Поворотный суппорт _ ШИ8550.2 СБ.a3d
  • icon-m3d Редуктор _ ШИ8550.30.1.А.m3d
  • icon-a3d Редуктор червячный _ ШИ8550.30 СБ.a3d
  • icon-m3d Ручка конусная вращ. _ А51106.0504008.m3d
  • icon-m3d Суппорт _ ШИ8550.20.А.m3d
  • icon-a3d Упорная шайба - сталь-PTFE _ EGW10-E40.a3d
  • icon-a3d Упорная шайба - стальPTFE EGW16-E40 _ EGW16-E40 СБ.a3d
  • icon-m3d Червячная цилиндрическая передача D180H10 m2 86 _ ШИ8550.100.А.m3d
  • icon-m3d Червячный привод _ ШИ8550.15.А.m3d
  • icon-m3d Шайба EGW10-E40 _ EGW10-E40-PTFE.m3d
  • icon-m3d Шайба EGW10-E40 _ EGW10-E40-Steel.m3d
  • icon-m3d Шайба EGW16-E40 _ EGW16-E40-PTFE.m3d
  • icon-m3d Шайба EGW16-E40 _ EGW16-E40-Steel.m3d
  • icon-m3d Шайба скольжения _ ШИ8550.22.А.m3d
  • icon-a3d Шарорезка 85-50 _ ШИ8550 СБ.a3d
  • icon-step Шарорезка 85-50 _ ШИ8550 СБ.stp
  • icon-frw Шестерня D169H10 M0.6 280 3G _ ШИ8550.310.Б.frw
  • icon-m3d Шестерня D169H10 M0.6 280 3G _ ШИ8550.310.Б.m3d
  • icon-m3d Шестерня D180H10 M0.6 280 20G _ ШИ8550.310.А.m3d
  • icon-m3d Шпонка 4х4х20 DIN 6885, форма А _ DIN 6885-4х4х20.m3d
  • icon-m3d Шпонка 6х6х20 DIN 6885 форма А _ DIN6885 A 6x6x20.m3d
Чтобы скачать чертеж, 3D модель или проект, Вы должны зарегистрироваться и принять участие в жизни сайта. Посмотрите, как тут скачивать файлы
Отзывов пока нет
Чтобы оставить отзыв, необходимо войти
Войти с помощью:

Используя функцию входа через сторонние сервисы, Вы соглашаетесь на обработку персональных данных в соответствии с Политикой конфиденциальности