Перейти к содержимому
Войти

Спроектировать ленточный конвейер, привод барабана которого состоит из электродвигателя, клиноремённой передачи, одноступенчатого червячного редуктора и упругой втулочно-пальцевой муфты (Вариант 13)

0
0
39
0
0
40

ЯрГАУ, Технический сервис, детали машин, КР на тему: Спроектировать ленточный конвейер, привод барабана которого состоит из электродвигателя, клиноремённой передачи, одноступенчатого червячного редуктора и упругой втулочно-пальцевой муфты (Вариант 13)

Исходные данные для проектирования:
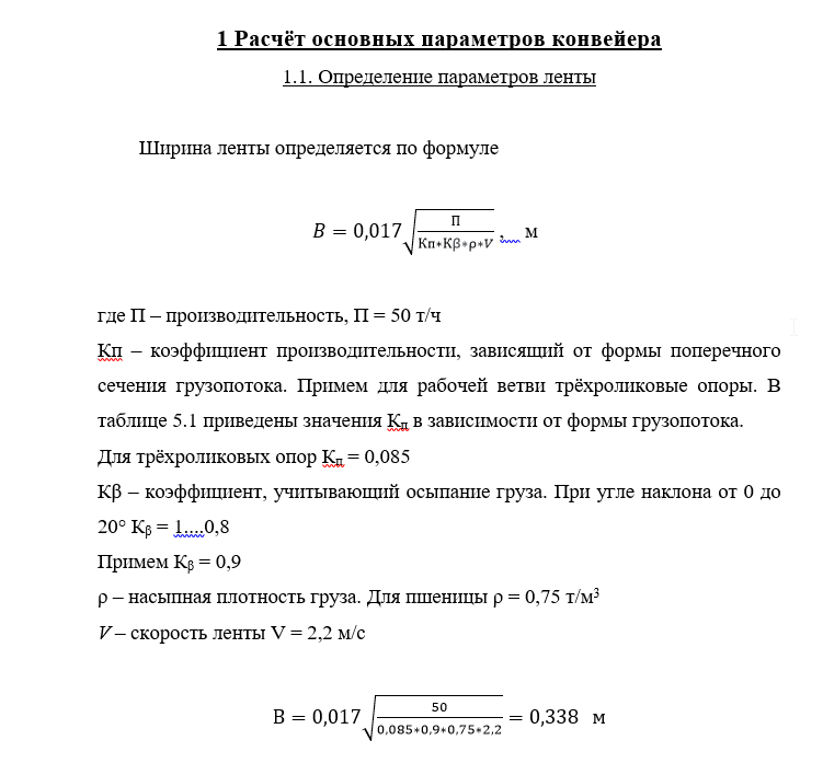
1. Массовая производительность П = 50 т/ч
2. Транспортируемый груз – пшеница
3. Общая длина конвейера по горизонтали L = 35 м
4. Длина горизонтального участка l1 = 15 м
5. Угол подъёма ленты наклонного участка конвейера β = 14°
6. Скорость ленты конвейера V = 2,2 м/с
7. Срок службы С = 5 лет
8. Коэффициент годового использования Сгод = 0,6
9. Коэффициент суточного использования Ссут = 0,3

Ленточный конвейер с параметрами, изложенными в задании, используется на элеваторах и в зернохранилищах для перемещения зерновых в другие зоны, для подачи к очистительным машинам, для погрузки в специальные ёмкости и прочих работ. Перемещаемое зерно поступает на ленту конвейера через загрузочную воронку и выгружается через выгружное устройство

Содержание
Расчёт основных параметров конвейера..............................4
Расчёт клиноременной передачи...........................................18
Расчёт геометрических размеров шкива..............................24
Разработка узла привода барабана........................................27
Заключение................................................................................29
Список литературы...................................................................30


Сообщить о проблеме
Автор
user-avatar Alex Kuk
Дата
08.12.2025
Язык
Русский
Состав
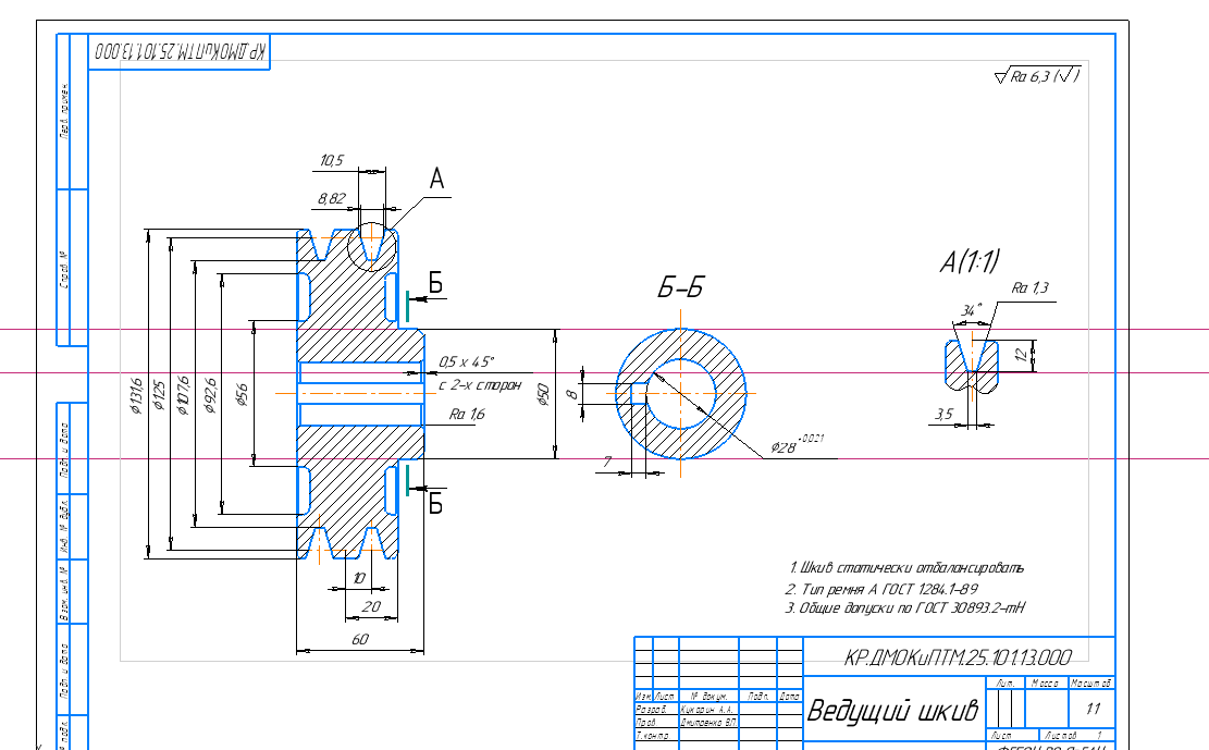
Вид общий (ВО), шкив, пз
Софт
КОМПАС-3D 24 Как открыть?
Отзывов пока нет
Задать вопрос
Содержимое архива
  • icon-doc Расчёт.docx
  • icon-cdw Чертёж общего вида к.cdw
  • icon-cdw Чертёж шкива К.cdw
  • icon-png схема конвейера.png
Чтобы скачать чертеж, 3D модель или проект, Вы должны зарегистрироваться и принять участие в жизни сайта. Посмотрите, как тут скачивать файлы
Отзывов пока нет
Чтобы оставить отзыв, необходимо войти
Войти с помощью:

Используя функцию входа через сторонние сервисы, Вы соглашаетесь на обработку персональных данных в соответствии с Политикой конфиденциальности